作者:閑魚技術-朝空
概要
本文不是flutter界面開發入門文章,而是一篇深入介紹Flutter framework關于視圖樹的創建與管理機制、布局、渲染的原理、以及flutter布局與渲染相關性能優化的設計思路的文章。同時介紹在使用flutter開發過程中,遇到的一些坑和相應的解決方案。
Flutter框架簡介

image
- 跨平臺應用的框架,沒有使用WebView或者系統平臺自帶的控件,使用自身的高性能渲染引擎(Skia)自繪,
- 界面開發語言使用dart,底層渲染引擎使用C, C++
- 組合大于繼承,控件本身通常由許多小型、單用途的控件組成,結合起來產生強大的效果,類的層次結構是扁平的,以最大化可能的組合數量
Rendering Pipeline

image
本文主要介紹build、layout、paint的三個階段
視圖樹
Widget&Element&RenderObject

image
flutter視圖樹包含了三種樹,上圖只是介紹了三顆樹的基礎class的對應關系和功能介紹
創建樹
- 創建widget樹
-
調用runApp(rootWidget),將rootWidget傳給rootElement,做為rootElement的子節點,生成Element樹,由Element樹生成Render樹
image
- Widget:存放渲染內容、視圖布局信息,widget的屬性最好都是immutable(如何更新數據呢?查看后續內容)
- Element:存放上下文,通過Element遍歷視圖樹,Element同時持有Widget和RenderObject
- RenderObject:根據Widget的布局屬性進行layout,paint Widget傳人的內容
更新樹
為什么widget都是immutable?
flutter界面開發是一種響應式編程,主張simple is fast,flutter設計的初衷希望數據變更時發送通知到對應的可變更節點(可能是一個StatefullWidget子節點,也可以是rootWidget),由上到下重新create widget樹進行刷新,這種思路比較簡單,不用關心數據變更會影響到哪些節點。
widget重新創建,element樹和renderObject樹是否也重新創建?
widget只是一個配置數據結構,創建是非常輕量的,加上flutter團隊對widget的創建/銷毀做了優化,不用擔心整個widget樹重新創建所帶來的性能問題,但是renderobject就不一樣了,renderobject涉及到layout、paint等復雜操作,是一個真正渲染的view,整個view 樹重新創建開銷就比較大,所以答案是否定的。
樹的更新規則
- 找到widget對應的element節點,設置element為dirty,觸發drawframe, drawframe會調用element的performRebuild()進行樹重建
- widget.build() == null, deactive element.child,刪除子樹,流程結束
- element.child.widget == NULL, mount 的新子樹,流程結束
- element.child.widget == widget.build() 無需重建,否則進入流程5
- Widget.canUpdate(element.child.widget, newWidget) == true,更新child的slot,element.child.update(newWidget)(如果child還有子節點,則遞歸上面的流程進行子樹更新),流程結束,否則轉6
- Widget.canUpdate(element.child.widget, newWidget) != true(widget的classtype 或者 key 不相等),deactivew element.child,mount 新子樹
注意事項:
- element.child.widget == widget.build(),不會觸發子樹的update,當觸發update的時候,如果沒有生效,要注意widget是否使用舊widget,沒有new widget,導致update流程走到該widget就停止了
- 子樹的深度變化,會引起子樹重建,如果子樹是一個復雜度很高的樹,可以使用GlobalKey做為子樹widget的key。GlobalKey具有緩存功能
如何觸發樹更新
- 全局更新:調用runApp(rootWidget),一般flutter啟動時調用后不再會調用
- 局部子樹更新, 將該子樹做StatefullWidget的一個子widget,并創建對應的State類實例,通過調用state.setState() 觸發該子樹的刷新
Widget
StatefullWidget vs StatelessWidget
- StatelessWidget:無中間狀態變化的widget,需要更新展示內容就得通過重新new,flutter推薦盡量使用StatelessWidget
- StatefullWidget:存在中間狀態變化,那么問題來了,widget不是都immutable的,狀態變化存儲在哪里?flutter 引入state的類用于存放中間態,通過調用state.setState()進行此節點及以下的整個子樹更新
State 生命周期
- initState(): state create之后被insert到tree時調用的
- didUpdateWidget(newWidget):祖先節點rebuild widget時調用
- deactivate():widget被remove的時候調用,一個widget從tree中remove掉,可以在dispose接口被調用前,重新instert到一個新tree中
- didChangeDependencies():
- 初始化時,在initState()之后立刻調用
- 當依賴的InheritedWidget rebuild,會觸發此接口被調用
- build():
- After calling [initState].
- After calling [didUpdateWidget].
- After receiving a call to [setState].
- After a dependency of this [State] object changes (e.g., an[InheritedWidget] referenced by the previous [build] changes).
- After calling [deactivate] and then reinserting the [State] object into the tree at another location.
- dispose():Widget徹底銷毀時調用
- reassemble(): hot reload調用
注意事項:
- A頁面push一個新的頁面B,A頁面的widget樹中的所有state會依次調用deactivate(), didUpdateWidget(newWidget)、build()(這里懷疑是bug,A頁面push一個新頁面,理論上并沒有將A頁面進行remove操作),當然從功能上,沒有看出來有什么異常
- 當ListView中的item滾動出可顯示區域的時候,item會被從樹中remove掉,此item子樹中所有的state都會被dispose,state記錄的數據都會銷毀,item滾動回可顯示區域時,會重新創建全新的state、element、renderobject
- 使用hot reload功能時,要特別注意state實例是沒有重新創建的,如果該state中存在一下復雜的資源更新需要重新加載才能生效,那么需要在reassemble()添加處理,不然當你使用hot reload時候可能會出現一些意想不到的結果,例如,要將顯示本地文件的內容到屏幕上,當你開發過程中,替換了文件中的內容,但是hot reload沒有觸發重新讀取文件內容,頁面顯示還是原來的舊內容
數據流轉
從上往下
數據從根往下傳數據,常規做法是一層層往下,當深度變大,數據的傳輸變的困難,flutter提供InheritedWidget用于子節點向祖先節點獲取數據的機制,如下例子:
class FrogColor extends InheritedWidget {const FrogColor({Key key,@required this.color,@required Widget child,}) : assert(color != null), assert(child != null), super(key: key, child: child); final Color color; static FrogColor of(BuildContext context) {return context.inheritFromWidgetOfExactType(FrogColor);} @overridebool updateShouldNotify(FrogColor old) => color != old.color; }
child及其以下的節點可以通過調用下面的接口讀取color數據
FrogColor.of(context).color
說明:BuildContext 就是Element的一個接口類

image
context.inheritFromWidgetOfExactType(FrogColor)其實是通過context/element往上遍歷樹,查找到第一個FrogColor的祖先節點,取該節點的widget對象
從下往上
子節點狀態變更,向上上報通過發送通知的方式
- 定義通知類,繼承至Notification
- 父節點使用NotificationListener 進行監聽捕獲通知
- 子節點有數據變更調用下面接口進行數據上報
Notification(data).dispatch(context)
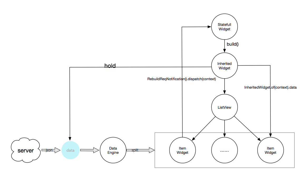
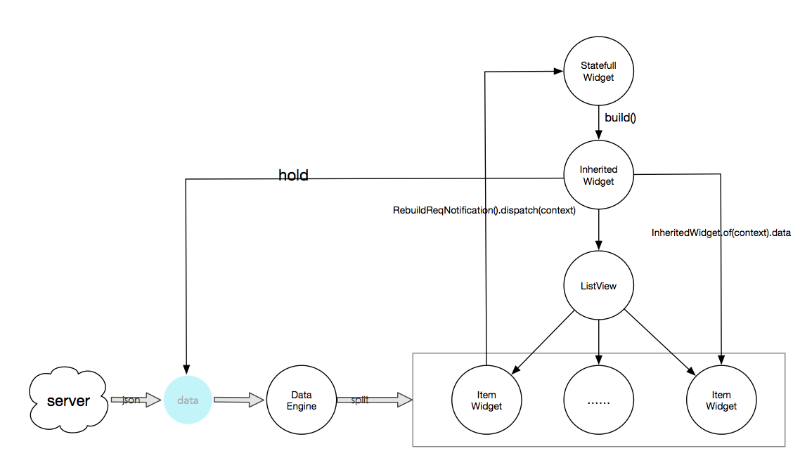
閑魚flutter的界面框架設計

image
Layout
Size 計算

image
parent傳入約束條件,在dramframe的layout階段,child根據自身的渲染內容返回size
問題:在build()階段獲取不到size,很多時候需要提前知道部分widget size來進行布局,解決方案當widget 在對應renderobject的layout階段之后,發送一個LayoutChangeNotification,參考SizeChangedLayoutNotifier class,但是SizeChangedLayoutNotifier沒有上報init layout size,可以自己參考這個實現封裝一個Notifier
Offset 計算
- renderObject拿到計算好的size,再加上一些布局屬性(align、paddig)等,計算child相對parent的offset
- offset存放在每個child renderObject的BoxParentData中
- 當parent擁有mutil children時,BoxParentData還用來存children兄弟節點之間的遍歷順序
Relayout boundary
renderObject在layout階段做了Relayout boundary的優化,當子樹進行relayout時,滿足下面三種中的一種
- parentUsesSize == false
- sizedByParent == true
- constraints.isTight
那么該renderObject設置為Relayout boundary,也就是該renderObject的重新layout不觸發parent的layout,一般情況下開發人員不需要關心Relayout boundary,除非是使用CustomMultiChildLayout
Paint
Layer
iOS的每一個UIView都有一個layer,flutter的render object不一定存在layer,一般情況下一個renderObject子樹都渲染在一個layer上,那么什么renderObject具有layer,子renderObject怎么渲染到這個layer?
- 當一個renderObject的
alwaysNeedsCompositing == true 或者isRepaintBoundary == true,renderOject會有對應的compositing layer -
子renderObject會對目標layer返回對應的offsetLayer, 目標compositing layer再根據offset合成一個渲染的紋理buffer
image
Repaint Boundary
類似Relayout boundary,Paint階段也有Repaint Boundary,目的和layout一樣,就是對應子樹的paint不會導致外部的repaint,但是Relayout boundary需要開發人員自己設置,使用RepaintBoundary widget進行設置,ListView在渲染的item默認都是使用了RepaintBoundary,顯而易見ListView的children之間都是相互獨立的。
Flutter建議復雜的image渲染使用RepaintBoundary,image的渲染需要io操作,然后解碼,最后渲染,使用RepaintBoundary可以進行gpu的緩存,但是不一定就會緩存,engine會判斷這個image是否足夠復雜,畢竟gpu緩存還是非常珍貴的,同時RepaintBoundary還會對一些反復渲染的layer進行緩存處理(反復渲染3次及以上,這個是flutter的視頻中提到的)
結語
Flutter還處于Beta階段,有些界面編程的接口設計還不夠成熟,相比iOS和安卓生態還很不成熟,需要我們共同的創建,Flutter提供的調試工具相比一開始接觸的時候,已經完善很多,讓我們給Flutter更多的耐心和包容,期待Flutter越來越完善。
簡歷投遞:guicai.gxy@alibaba-inc.com
參考資料
- https://github.com/flutter/flutter
- https://github.com/flutter/engine
- https://flutter.io/
本頁內容由塔燈網絡科技有限公司通過網絡收集編輯所得,所有資料僅供用戶學習參考,本站不擁有所有權,如您認為本網頁中由涉嫌抄襲的內容,請及時與我們聯系,并提供相關證據,工作人員會在5工作日內聯系您,一經查實,本站立刻刪除侵權內容。本文鏈接:http://www.juherenli.com/18147.html